
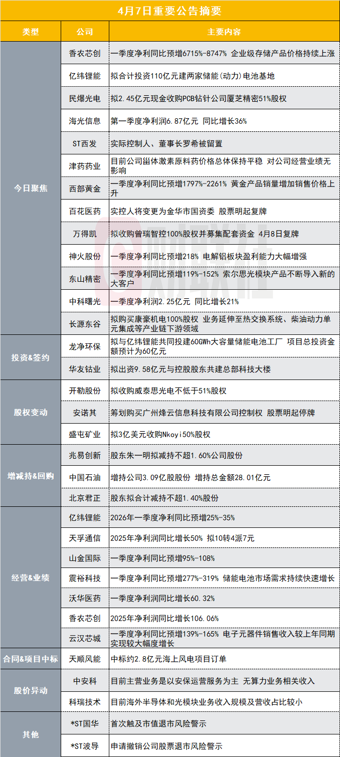
今日聚焦
【香农芯创:一季度净利同比预增6715%-8747% 企业级存储产品价格持续上涨】
香农芯创(300475.SZ)公告称,预计2026年第一季度归属于上市公司股东的净利润为11.4亿元-14.8亿元,比上年同期增长6,714.72%-8,747.18%。在生成式人工智能(AGI)应用需求蓬勃增长的强劲驱动下,行业景气度持续上行,企业级存储产品价格持续上涨,公司盈利能力持续改善,利润水平大幅提高。
【亿纬锂能:拟合计投资110亿元建两家储能(动力)电池基地】
亿纬锂能(300014.SZ)公告称,公司第七届董事会第九次会议审议通过多项议案。一是拟对子公司亿纬匈牙利提供不超过等值欧元4,200万元的担保,该事项尚需提交股东会审议。二是拟与启东市政府签订协议,投资建设50GWh储能(动力)电池生产基地,项目总投资约50亿元。三是拟与上杭县政府签订协议,投资建设60GWh储能电池生产基地,项目计划总投资约60亿元。四是拟与龙净环保签订合资协议,共同设立合资公司开展相关业务。上述投资及合资事项均尚需提交公司股东会审议。
【亿纬锂能:2026年一季度净利同比预增25%-35%】
亿纬锂能(300014.SZ)公告称,预计2026年第一季度归属于上市公司股东的净利润为13.76亿元-14.87亿元,比上年同期增长25.00%-35.00%。业绩变动主要原因是:公司坚持产品迭代与服务升级,把握市场机遇驱动业务增长;同时通过供应链多元化及战略性采购等前置管理措施,有效缓冲材料成本上涨波动,确保主营业务盈利能力稳定。
【民爆光电:拟2.45亿元现金收购PCB钻针公司厦芝精密51%股权】
民爆光电(301362.SZ)公告称,公司拟以自有资金2.45亿元现金收购厦门麦达智能科技有限公司持有的厦门厦芝精密科技有限公司51%股权。标的公司聚焦PCB钻针研发生产,交易对方承诺标的公司2026年至2028年累积净利润不低于1.11亿元。本次交易尚需提交公司股东会审议。
【开勒股份:拟收购威泰思光电不低于51%股权】
开勒股份(301070.SZ)公告称,公司近日与福建威泰思光电有限公司及其控股股东陈华民签署《收购意向协议》。公司拟通过向标的公司增资及现金收购部分股东股权的方式,取得威泰思光电不低于51%的股权。交易完成后,威泰思光电将成为公司控股子公司。威泰思光电主营精密光学元器件研发制造,重点布局光通信领域。公司拟通过本次收购,快速进入到精密光学元器件制造行业,实现公司从传统工业制造向高端智能制造转型的产业升级,完善公司业务结构与布局。【兆易创新:股东朱一明拟减持不超1.60%公司股份】
兆易创新(603986.SH)公告称,控股股东、实控人朱一明因个人资金需求,计划通过集中竞价和大宗交易方式减持公司股份不超过1,121万股,约占公司总股本的1.60%。其中,集中竞价减持不超过700万股,大宗交易减持不超过421万股。减持期间为2026年4月30日至2026年7月29日。若期间公司有送股、转增等事项,减持数量及比例将相应调整。
【海光信息:第一季度净利润6.87亿元同比增长36%】
海光信息(688041.SH)披露一季报,公司2026年一季度实现营业收入40.34亿元,同比增长68.06%;归母净利润6.87亿元,同比增长35.82%。报告期内,在AI算力爆发与数字基建升级的双重驱动下,市场需求持续增长,公司依托高性能、高可靠、低功耗的产品及开放的生态战略,围绕通用计算和人工智能计算市场,保持高强度的研发投入,实现技术快速升级、产品加速迭代,产品性能大幅提升,在高端芯片市场具有竞争优势,持续保持市场领先,带动营业收入增长。公告同日,海光信息发布2025年年度报告,实现营业收入143.77亿元,同比增长56.92%;归属于上市公司股东的净利润为25.45亿元,同比增长31.79%。公司本年度现金分红金额合计5.6亿元(含税),不送红股,不进行资本公积转增股本。小财注:海光信息2025年Q4净利5.83亿元,据此计算,2026年Q1净利环比增长17.77%。
【ST西发:实际控制人、董事长罗希被留置】
ST西发(000752.SZ)公告称,公司近日收到通知,实际控制人、董事长罗希被西藏自治区监察委员会实施留置。截至目前,公司未收到针对公司的调查文件。罗希已授权总经理陈婷婷代表其推进预重整及重大资产重组事项,并代为出席股东会行使表决权;副董事长廖川代为履行董事长职责。目前公司控制权未发生变化,其他董监高正常履职,日常经营正常,该事项暂未对董事会运作及公司经营产生重大影响。公司处于预重整阶段,重大资产重组工作正在进行中,但能否进入重整程序及重组能否通过尚存在不确定性。
【安诺其:筹划购买广州烽云信息科技有限公司控制权股票明起停牌】
安诺其(300067.SZ)公告称,公司正在筹划发行股份及支付现金购买广州烽云信息科技有限公司控制权并募集配套资金事项,预计构成重大资产重组。因事项尚存不确定性,公司股票自4月8日开市起停牌,预计在不超过10个交易日内披露交易方案并申请复牌。若未能在期限内披露,公司将最晚于4月22日开市起复牌并终止筹划相关事项。目前公司已与主要交易对方签署《交易意向协议》,初步确定的交易对方包括冯树彬、广东福能投资控股有限公司等。本次交易不会导致公司实际控制人变更,不构成重组上市及关联交易。鉴于事项仍存在较大不确定性,敬请投资者注意投资风险。
【天孚通信:2025年净利润同比增长50% 拟10转4派7元】
天孚通信(300394.SZ)披露年报,2025年实现营业收入51.63亿元,同比增长58.79%(调整后);归母净利润20.17亿元,同比增长50.15%(调整后);基本每股收益2.5958元。公司拟每10股转增4股并派发现金红利7元(含税)。报告期内公司实现了营业收入和净利润的双增长,创新高,报告期内,人工智能行业加速发展与全球数据中心建设,带动了高速光器件产品需求的持续稳定增长,叠加公司智能制造持续降本增效,共同促进了公司有源和无源产品线营收增长。小财注:天孚通信2025年Q3净利润5.66亿元,据此计算,Q4净利润5.52亿元,环比下降2.51%。
【山金国际:一季度净利同比预增95%-108%】
山金国际(000975.SZ)公告称,预计2026年第一季度归属于上市公司股东的净利润为13.50亿元-14.40亿元,比上年同期增长94.57%-107.54%。公司紧抓安全生产及成本管控,提升运营效率,同时受益于黄金和白银价格同比上涨,公司的业绩出现了较大幅度增长。小财注:山金国际2025年Q4净利5.12亿元,据此计算,2026年Q1净利预计环比增长163.67%-181.25%。
【七连板津药药业:目前公司甾体激素原料药价格总体保持平稳对公司经营业绩无影响】
津药药业(600488.SH)发布股票交易严重异常波动暨风险提示公告,公司股票交易换手率明显放大,非理性炒作明显,存在快速下跌风险。公司最近一期经营业绩下滑较大,基本面未发生重大变化,股价涨幅已明显偏离公司经营实际。公司关注到市场将公司列为创新药概念并进行炒作,公司目前研发以仿制药为主,无在研创新药项目,相关炒作存在明显误读。公司主营业务为甾体激素类、氨基酸类原料药及制剂的研发、生产和销售。同时,公司关注到市场对激素原料药产品价格的讨论,目前公司甾体激素原料药价格总体保持平稳,对公司经营业绩无影响。
【西部黄金:一季度净利同比预增1797%-2261% 黄金产品销量增加销售价格上升】
西部黄金(601069.SH)公告称,预计2026年第一季度实现归属于上市公司股东的净利润4.5亿元-5.6亿元,与上年同期(法定披露数据)相比,同比增加1161.38%-1469.71%;与上年同期(追溯调整后)相比,同比增加1797.16%-2260.91%。业绩预增主要原因为黄金产品销量较上年同期增加、销售价格较上年同期上升以及电解锰的销售价格较上年同期上升。
【百花医药:实控人将变更为金华市国资委股票明起复牌】
百花医药(600721.SH)公告称,公司控股股东、实际控制人米在齐、米恩华、杨小玲与金华市聚新企业管理合伙企业(有限合伙)签署了《股份转让协议》,拟将其合计持有的公司20.68%股份以8.9亿元的价格协议转让给金华聚新。本次交易完成后,公司控股股东将变更为金华聚新,实际控制人将变更为金华市人民政府国有资产监督管理委员会。经公司向上海证券交易所申请,公司股票将于4月8日开市起复牌。上述控制权变更事项尚需取得相关批准或备案、经营者集中审查(如适用)及上交所合规性确认等,能否最终实施完成尚存在不确定性。
【万得凯:拟收购曾瑞智控100%股权并募集配套资金 4月8日复牌】
万得凯(301309.SZ)公告称,公司正在筹划发行股份及支付现金购买江苏曾瑞智控科技有限公司100%股权事项,同时拟募集配套资金。公司于4月7日召开董事会审议通过相关议案。鉴于本次交易涉及资产的审计、评估工作尚未完成,董事会决定暂不召开股东会审议。经申请,公司股票将于4月8日开市起复牌。
【2连板中安科:目前主营业务是以安保运营服务为主无算力业务相关收入】
中安科(600654.SH)公告称,公司股票于2026年4月3日、4月7日连续两个交易日内收盘价格涨幅偏离值累计超过20%,属于股票交易异常波动。公司目前主营业务是以安保运营服务为主,无算力业务相关收入。截至目前,公司控股股东业绩补偿事项尚未完成,能否及时追偿存在重大不确定性。公司将继续推进对控股股东业绩补偿的司法追偿工作,最大程度维护公司及股东利益,公司将持续关注相关诉讼后续进展情况,并及时履行信息披露义务。
【神火股份:一季度净利同比预增218% 电解铝板块盈利能力大幅增强】
神火股份(000933.SZ)公告称,预计2026年第一季度归属于上市公司股东的净利润为22.5亿元,比上年同期增长217.68%。业绩变动原因:受电解铝产品售价同比上涨、主要原材料氧化铝价格同比下降等因素影响,公司电解铝板块盈利能力大幅增强。
【东山精密:一季度净利同比预增119%-152% 索尔思光模块产品不断导入新的大客户】
东山精密(002384.SZ)公告称,预计2026年第一季度归属于上市公司股东的净利润为10亿元-11.5亿元,比上年同期增长119.36%-152.27%。业绩变动原因:公司传统业务保持稳定增长,消费电子、汽车及通讯等行业的印刷线路板、精密组件及光电模组出货保持稳定;AI算力需求强劲驱动了AI基础设施的加速投资,索尔思的光模块产品不断导入新的大客户,成为了公司新的核心利润增长点;报告期内公司积极赋能索尔思和GMD,特别是在索尔思的扩产方面,充分发挥了集团在资金、人才、技术和客户等资源的协同效应,助力索尔思营收和利润大幅提升。
【中科曙光:一季度净利润2.25亿元同比增长21%】
中科曙光(603019.SH)发布业绩快报,2026年一季度实现营业总收入30.72亿元,同比增长18.8%;归母净利润2.25亿元,同比增长20.88%;基本每股收益0.155元。报告期内,公司通过持续优化产品结构、为客户提供多样化、高质量的解决方案,不断提升运营效率,保持经营业绩增长及公司参股子公司的利润增长。小财注:中科曙光2025年Q4净利11.47亿元,据此计算,2026年Q1净利环比下降80.38%。
【龙净环保:拟与亿纬锂能共同投建60GWh大容量储能电池工厂项目总投资金额预计为60亿元】
龙净环保(600388.SH)公告称,公司拟与惠州亿纬锂能股份有限公司在福建省龙岩市上杭县共同投资设立合资公司,建设60GWh大容量储能电池工厂。项目总投资预计为60亿元,合资公司注册资本9亿元,其中龙净环保持股20%,以货币出资1.8亿元,累计出资不超过2.4亿元;亿纬锂能持股80%。该事项已经公司第十届董事会第二十四次会议审议通过,无需提交股东会审议。本次合作有助于公司切入大容量储能电芯研发制造环节,完善新能源产业链布局,培育新的利润增长点。
【科瑞技术:目前海外半导体和光模块业务收入规模及营收占比较小】
科瑞技术(002957.SZ)发布股票交易异常波动公告,公司关注到近期投资者在互动易等平台对公司半导体和光模块业务较为关注。经统计,公司2025年度来自海外2家半导体和光模块品牌客户及其子公司的收入为3,019.09万元,占公司同期营业收入比例约为1.10%(相关数据未经审计,以年度审计报告为准)。公司目前海外半导体和光模块业务收入规模及营收占比较小。在公司本次股票异常波动期间,公司控股股东COLIBRI TECHNOLOGIES PTE LTD卖出公司股票2,926,300股,减持数量在前期预披露的减持计划范围内。
【长源东谷:拟购买康豪机电100%股权业务延伸至热交换系统、柴油动力单元集成等产业链下游领域】
长源东谷(603950.SH)公告称,公司拟通过发行股份的方式向交易对方购买其持有的康豪机电100%股权,并向不超过35名特定投资者发行股份募集配套资金。标的公司为专业从事热交换系统、柴油动力单元集成的研发、生产与销售的高新技术企业,旗下拥有武汉倍沃得热力技术集团有限公司、襄阳朗弘热力技术有限公司两家国家级专精特新“小巨人”企业。本次交易完成后,上市公司可将业务延伸至热交换系统、柴油动力单元集成等产业链下游领域。根据相关规定,经公司申请,公司股票将于2026年4月8日开市起复牌。
【中国石油:增持公司3.09亿股股份增持总金额28.01亿元】
中国石油(601857.SH)公告称,2025年4月8日至2026年4月7日期间,中国石油集团及其全资子公司累计增持公司股票3.09亿股,占公司总股本0.17%,累计增持金额28.01亿元(不含税费金额)。
【震裕科技:一季度净利同比预增277%-319% 储能电池市场需求持续快速增长】
震裕科技(300953.SZ)公告称,预计2026年第一季度归属于上市公司股东的净利润为2.75亿元-3.05亿元,比上年同期增长277.43%-318.61%。报告期内,公司经营计划有序开展,下游锂电池特别是储能电池市场需求持续快速增长带动主营业务销售收入持续增长,产能利用率显著提高、规模效应明显;同时公司加大技术研发与创新、提升生产自动化水平,通过精细化管理降本增效,促进公司整体经济效益提升。小财注:震裕科技2025年Q4净利1.08亿元,据此计算,2026年Q1净利预计环比增154.63%-182.41%。
投资&签约
【华友钴业:拟出资9.58亿元与控股股东共建总部科技大楼】
华友钴业(603799.SH)公告称,公司拟与控股股东华友控股签署《合作共建协议》,双方共同投资建设华友集团总部科技大楼。项目建设总金额约14.83亿元,其中华友钴业拟出资9.58亿元,持有64.60%份额;华友控股出资约5.25亿元,持有35.40%份额。项目建成后,双方将按比例分割产权并单独办理不动产权证。本次交易构成关联交易,不构成重大资产重组,未达到股东会审议标准。公司第六届董事会第三十八次会议已审议通过该议案。此次投资旨在满足公司“十五五”战略升级需求,提升总部统筹功能及人才集聚能力。
股权变动
【唯科科技:拟2.21亿元收购西诚科技70%股权】
唯科科技(301196.SZ)公告称,公司拟以6.0911元/股的价格,通过增资及购买方式收购福州西诚科技股份有限公司(简称“西诚科技”)70%股权。本次投资总额为2.205亿元,其中9450万元用于增资,1.26亿元用于受让股权。交易完成后,西诚科技将成为公司控股子公司。西诚科技主营汽车电子电器零部件研发与生产。
【盛屯矿业:拟3亿美元收购Nkoyi50%股权】
盛屯矿业(600711.SH)公告称,公司全资下属公司宏盛国际及Preeminence与NovelMining等签署协议,Preeminence拟以3亿美元收购Nkoyi50%的股权。交易完成后,公司将间接获得刚果(金)特定铜钴矿采矿权30%的权益,Nkoyi成为公司参股子公司,不纳入合并报表范围。本次交易不构成关联交易及重大资产重组,已经公司董事会审议通过,无需提交股东会审议。交易资金来源于自有及自筹资金,采取分期支付方式。公司提示,交易尚需满足多项先决条件,存在不确定性;且矿山建设周期长、投入大,面临资源储量差异、资金不足、汇率波动及市场价格变化等风险。
【济民健康:控股股东拟7.72元/股的价格协议转让5%公司股份】
济民健康(603222.SH)发布异动公告,公司控股股东双鸽集团于2026年3月6日与湖北长河壹号科技合伙企业(有限合伙)签订了股份转让协议,拟通过协议转让的方式,双鸽集团向长河壹号转让其所持有济民健康无限售流通股26,254,600股股份,占济民健康总股本的5%,转让价格为7.72元/股。
增减持&回购
【南都电源:股东朱保义拟合计减持不超1.58%股份】
南都电源(300068.SZ)公告称,董事长兼总经理朱保义因个人资金需求,计划于2026年4月29日至2026年7月28日期间,通过集中竞价及大宗交易方式减持公司股份不超过1405万股,占公司总股本的1.5808%。股份来源为非公开发行及董高增持计划。
煌上煌(002695.SZ)公告称,控股股东的一致行动人新余煌上煌因自身资金需求,计划自公告披露之日起15个交易日后的3个月内,通过集中竞价及大宗交易方式减持公司股份不超过1,678.60万股,占公司总股本比例不超过3%。其中,大宗交易减持不超过1,119.10万股(占比不超2%),集中竞价减持不超过559.50万股(占比不超1%)。
【宁德时代:耗资43.86亿元完成股份回购】
宁德时代(300750.SZ)公告称,公司本次A股股份回购期限已届满,方案实施完毕。截至公告披露日,公司通过集中竞价交易方式累计回购A股股份1599.08万股,占公司当前总股本的0.3628%,最高成交价317.63元/股,最低成交价231.50元/股,成交总金额为43.86亿元(不含交易费用)。
【北京君正:股东拟合计减持不超1.40%股份】
北京君正(300223.SZ)公告称,股东四海君芯计划减持不超过400万股(占总股本0.83%);李杰计划减持不超过200万股(占总股本0.41%);刘飞、张敏分别计划减持不超过30万股(各占总股本0.06%);张燕祥计划减持不超过18万股(占总股本0.04%)。减持方式为集中竞价或大宗交易,原因分别为资金规划及个人资金需求。减持期间为2026年4月29日至2026年7月28日。
【九丰能源:回购股份价格上限由36.91元/股调整为65.76元/股】
九丰能源(605090.SH)公告称,公司召开董事会审议通过《关于调整回购股份价格上限的议案》。鉴于近期股价持续高于原回购上限,为保障回购方案顺利实施,公司将回购价格上限由36.91元/股调整为65.76元/股(含),自2026年4月7日起生效。除价格上限调整外,回购方案其他内容不变。截至公告披露日,公司已累计回购股份768.98万股,占总股本1.09%,已支付资金总额2.34亿元。本次调整有利于保障回购实施,不会损害公司债务履行能力及持续经营能力,不影响上市地位。
【科力装备:员工战略配售资管计划拟减持不超过1.48%股份】
科力装备(301552.SZ)公告称,股东长江证券资管-农业银行-长江资管星耀科力汽车员工参与创业板战略配售集合资产管理计划计划以大宗交易或集中竞价方式减持不超过141.33万股,占公司总股本比例1.48%。减持原因为持有人自身资金需求。减持期间为公告披露之日起15个交易日后的3个月内。
【西部矿业:控股股东一致行动人西矿资产拟增持1.1%-2%股份】
西部矿业(601168.SH)公告称,公司收到控股股东之一致行动人青海西矿资产管理有限公司函告,其计划自2026年4月8日起6个月内,通过上交所集中竞价交易方式增持公司股份。本次拟增持比例为总股本的1.1%-2%,即2621.3万股-4766万股。增持资金来源于自有资金与专项贷款相结合,其中已获建设银行15亿元贷款额度承诺。增持主体基于对公司价值的认可及维护投资者利益实施该计划,并承诺在增持期间及法定期限内不减持所持股份。本次增持不会导致公司控制权变更,不影响上市地位。
经营&业绩
【华友钴业:2025年净利润61.1亿元同比增长47.07%】
华友钴业(603799.SH)发布2025年年度报告,实现营业收入810.19亿元,同比增长32.94%;归属于上市公司股东的净利润为61.10亿元,同比增长47.07%。公司拟向全体股东每10股派发现金红利5.00元(含税),不实施送股及资本公积金转增股本。
【沃华医药:一季度净利润同比增长60.32%】
沃华医药公告,2026年一季度实现营业收入2.19亿元,同比增长0.55%;归母净利润3664.87万元,同比增长60.32%。
【香农芯创:2025年净利润同比增长106.06%】
香农芯创(300475.SZ)公告称,公司2025年度实现营业收入352.51亿元,同比增长45.24%;归属于上市公司股东的净利润为5.44亿元,同比增长106.06%。报告期内,得益于生成式人工智能(AGI)的蓬勃发展,互联网数据中心(IDC)建设对企业级存储的需求增长,公司电子元器件分销业务及自主品牌“海普存储”的营业收入都有不同程度的增长。“海普存储”已陆续推出包括企业级SSD以及企业级DRAM两大产品线的多款产品,产品已完成部分国内主要的服务器平台的认证和适配工作,正式进入量产阶段,该板块在本报告期首次实现年度盈利。
【云汉芯城:一季度净利同比预增139%-165% 电子元器件销售收入较上年同期实现较大幅度增长】
云汉芯城(301563.SZ)公告称,预计2026年第一季度归属于上市公司股东的净利润为4,904.41万元–5,420.66万元,比上年同期增长139.40%–164.60%。2026年第一季度,人工智能算力、新能源汽车等领域需求旺盛,带动相关电子元器件需求持续增长,为公司业务发展提供了有利的行业环境。同时,公司持续推进产业互联网平台建设,优化供应链服务能力,提升运营效率与客户体验,线上平台业务、“芯晶采”数智化内采平台业务、互联网+授权代理业务、国产器件销售、海外业务等主要业务领域均呈快速增长态势,共同推动电子元器件销售收入较上年同期实现较大幅度增长。
【温氏股份:3月肉猪销售收入48.28亿元环比增长22.04%】
温氏股份(300498.SZ)公告称,2026年3月销售肉鸡10,394.63万只,收入27.47亿元,毛鸡销售均价11.93元/公斤,环比变动分别为22.63%、17.59%、-1.40%,同比变动分别为-0.75%、9.01%、9.55%。公司2026年3月销售白羽鸡苗1,408.50万只,当年累计销售白羽鸡苗4,108.20万只。公司2026年3月销售肉猪368.28万头,收入48.28亿元,毛猪销售均价10.11元/公斤,环比变动分别为36.55%、22.04%、-12.99%,同比变动分别为18.97%、-11.27%、-32.01%。
【涛涛车业:一季度净利同比预增79.79%-126.19%】
涛涛车业(301345.SZ)公告称,预计2026年第一季度归属于上市公司股东的净利润为1.55亿元-1.95亿元,比上年同期增长79.79%-126.19%。报告期内,公司秉承“专注智能、引领高端、布局全球、稳健经营”的总体发展战略,加大研发力度,丰富产品矩阵,深化品牌营销策略,积极拓展销售渠道,实现了业绩的良好增长。
融资&定增
【建投能源:拟募资不超20亿元全部用于西柏坡电厂四期工程项目】
建投能源(000600.SZ)公告称,本次发行对象不超过35名,发行价格不低于定价基准日前20个交易日公司股票交易均价的80%。发行数量不超过2.31亿股,募集资金总额不超过20亿元,扣除发行费用后拟全部用于西柏坡电厂四期工程项目。本次发行完成后,控股股东及实际控制人不会发生变化。发行对象认购的股份自发行结束之日起6个月内不得转让。本次发行尚需获得证监会同意注册文件后方可实施。
合同&项目中标
【天顺风能:中标约2.8亿元海上风电项目订单】
天顺风能(002531.SZ)公告称,公司海工板块全资子公司近期新中标大唐海南儋州120万千瓦海上风电项目二场址(600MW)海工导管架、升压站基础钢结构等产品订单,金额约2.8亿元人民币。该项目由大唐(儋州)海洋能源开发有限公司建设,二场址规划装机容量为600MW,拟安装60台单机容量10MW风力发电机组,并配套建设海上升压站1台,其中单桩49根,导管架11套。公司中标其11套导管架及1台升压站基础钢结构。
其他
【*ST国华:首次触及市值退市风险警示】
*ST国华(000004.SZ)公告称,2026年4月7日公司股票收盘价为3.71元/股,对应总市值4.91亿元,当日首次触及总市值低于5亿元的情形。若连续二十个交易日收盘总市值均低于5亿元,公司股票将被深交所终止上市,且不进入退市整理期。此外,公司预计2025年度扣非净利润为负值且扣除后营业收入低于3亿元,可能同时触及财务类终止上市情形。
【盛达资源:子公司银矿90万吨/年地下开采工程获核准】
盛达资源(000603.SZ)公告称,公司全资子公司金山矿业近日收到内蒙古发改委批复,同意核准其额仁陶勒盖Ⅲ-IX矿段银矿90万吨/年地下开采工程项目。该项目为扩建性质,主要建设内容包括新增一座混合竖井及配套辅助生产系统,拟用地总面积4.077公顷。金山矿业现有采矿许可证证载生产规模为48万吨/年,本次获批有利于推进产能扩建。在建设期间,原有48万吨/年生产能力不受影响,将继续正常开采。该事项预计不会对公司当期经营业绩产生重大影响。公司将按规定办理后续相关报建手续并履行信息披露义务。
【*ST波导:申请撤销公司股票退市风险警示】
*ST波导(600130.SH)公告称,公司股票触及被实施退市风险警示的情形已消除。公司已按照相关规定向上海证券交易所申请撤销股票退市风险警示。
生物股份(600201.SH)公告称,公司全资子公司金宇保灵生物药品有限公司获准生产紧急免疫用口蹄疫南非1型亚单位疫苗和口蹄疫南非1型灭活疫苗(Re-SAT1/2026株)。公司将积极配合国家防疫政策,加快推进紧急免疫工作,严格按照相关要求组织生产,确保疫苗质量。本次疫苗系应急批准,后续能否顺利取得正式生产批文存在不确定性,公司将稳步推进生产保障工作,敬请广大投资者注意投资风险。
(文章来源:财联社)
